
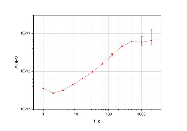
Рис. Девиация Аллана частоты лазера стабилизированного по а1 резонансу R56,32-0 йодной линии поглощения.
|
Параметры ISL 532/1064: |
|
|
Выходная мощность излучения на 532 нм |
> 5 мВт |
|
Выходная мощность излучения на 1064 нм |
> 5 мВт |
|
Поляризация излучения на 532 нм |
Линейная, вертикальная |
|
Поляризация излучения на 1064 нм |
Линейная, горизонтальная |
|
Модовый состав излучения |
TEM00 |
|
Частотный диапазон перестройки на 532 нм |
700 ГГц |
|
Температурная чувствительность частоты |
-20 ГГц/°C |
|
ОСД лазера |
~2.5 ГГц |
|
Частота по умолчанию (а1 резонанс R56,32-0 йодной линии поглощения) |
563,2596519 ТГц |
|
Кратковременная нестабильность (за 1 с) |
< 10-11 |
|
Долговременная нестабильность (>104 с) |
< 10-10 |
|
Воспроизводимость частоты |
< 2 x 10-10 |
|
Диапазон рабочих температур |
20-40 °C |
|
Размер оптического блока |
300x220x110 мм |
|
Размер блока контроллера |
270x165x140 мм |
|
Компьютерный интерфейс |
USB |
Все покупки на сайте осуществляются с помощью безналичной оплаты.
Все платежи для физических лиц осуществляются через сервис Paykeeper.
Также возможно оформление счета для оплаты от юридического лица (мы работаем с НДС).
Подробная информация на странице «Условия оплаты».

Мы доставляем грузы несколькими транспортными компаниями, подробнее узнать о которых вы можете в разделе «доставка».
Выбрать вариант доставки вы можете при оформлении заказа на сайте, либо связавшись с менеджером
Срок поставки менеджер уточнит после оформления заявки.